近年来,随着国际形式变化,源起美国的CMMI模型以及他的本土化替代CSMM一直是软件企业圈的常见话题。即使国际形式变化莫测,但是CMMI 以及他所属组织ISACA的中国化进程却在提速,通过CMMI评估的企业数量也仍在攀升。
当前CMMI模型在企业的应用,已不再局限于金融、电信业务系统这些传统的软件供应商企业,而是在医疗、智能制造、车联网等原本较少涉及领域也在逐年攀升。它已成为企业追求软件开发质量和效率,提升生产力和竞争力的关键手段。同时,也是企业向需求方展示自身实力、赢得信任的重要凭证。尤其在AI技术飞速发展的当下,一个具备说服力的应用系统,其质量和安全的背书对于赢得使用方的信赖显得尤为关键。
CMMI是什么?CMMI能为企业解决什么问题?您的企业又是否合适踏上CMMI实施之旅呢?接下来,我们将通过三期内容,为您深入剖析这些问题。
CMMI 是什么
CMMI(CapabilityMaturity Model Integration) 能力成熟度模型在3.0 之后,名称被翻译为:性能解决方案生态系统。从定位上已经悄然发生了变化,从原本的强调作为软件开发和项目管理能力评价模型,逐步提升为企业全方位的性能解决方案,因此,CMMI的模型种类和适用范围也随之大幅扩展,无论企业处于供应链的哪个环节,都能从中找到适合自己的应用场景和逻辑。
对于信息系统的购买方来说,CMMI可以用于衡量供应商提供合格、安全的软件以及服务的能力;对于信息系统的开发方来说,CMMI则可以用来提升自己的研发和管理能力,不仅能助力产品质量和安全性的提升,还能在追求效率提升的同时,有效控制成本。
尽管CMMI经历了诸多变化,但从企业使用模型的角度来看,CMMI 本质仍然是信息系统全生命周期所有工程过程和管理过程活动的最佳实践集合,无论如何变化,CMMI始终为企业提供一套在研发、生产和管理活动中可选择的最佳实践以及可借鉴、可演变的过程方法。企业只需根据自身需求,选择将其用在哪里和开展多少活动。
什么样的企业适合CMMI模型
CMMI3.0共有八个领域
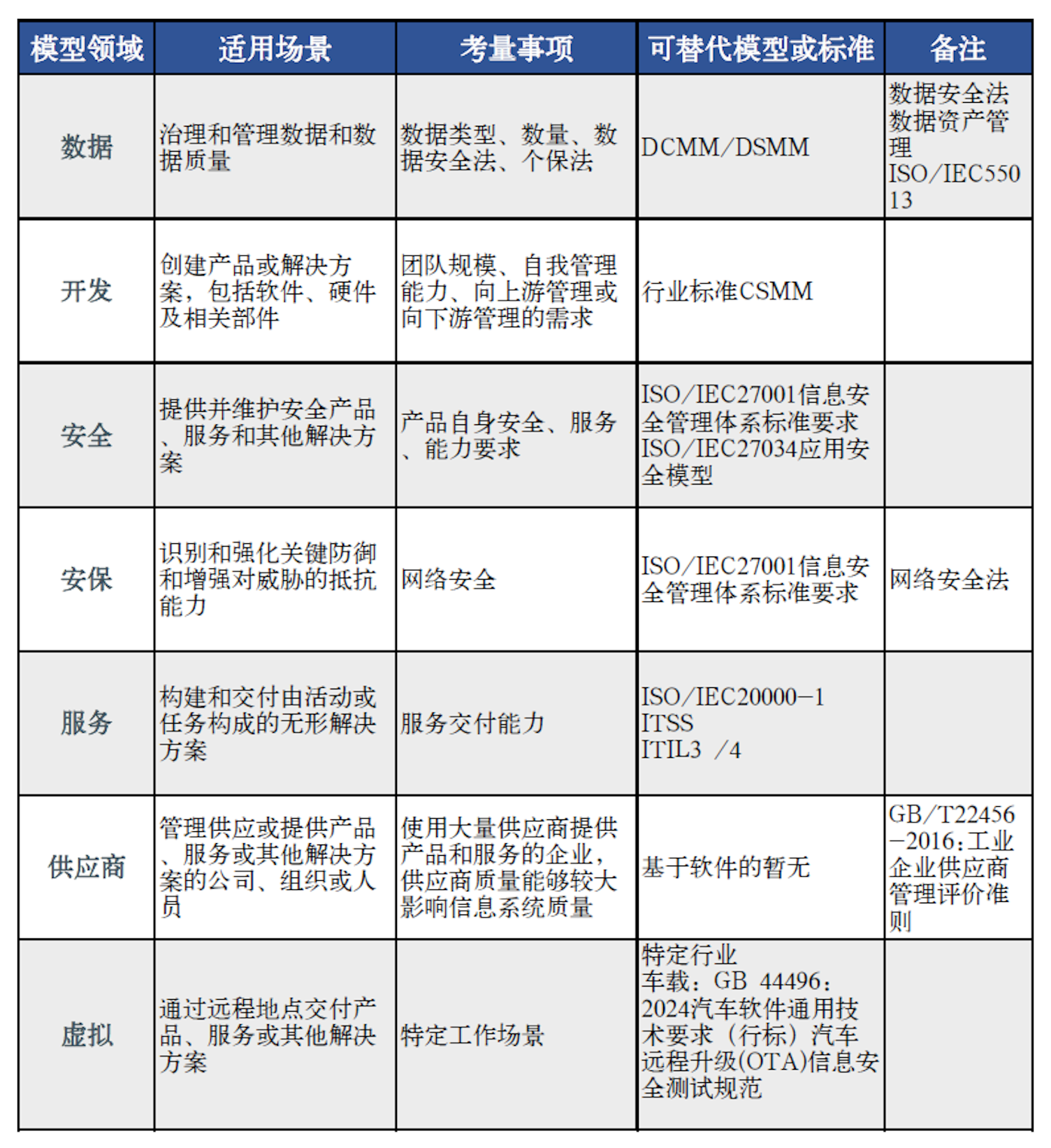
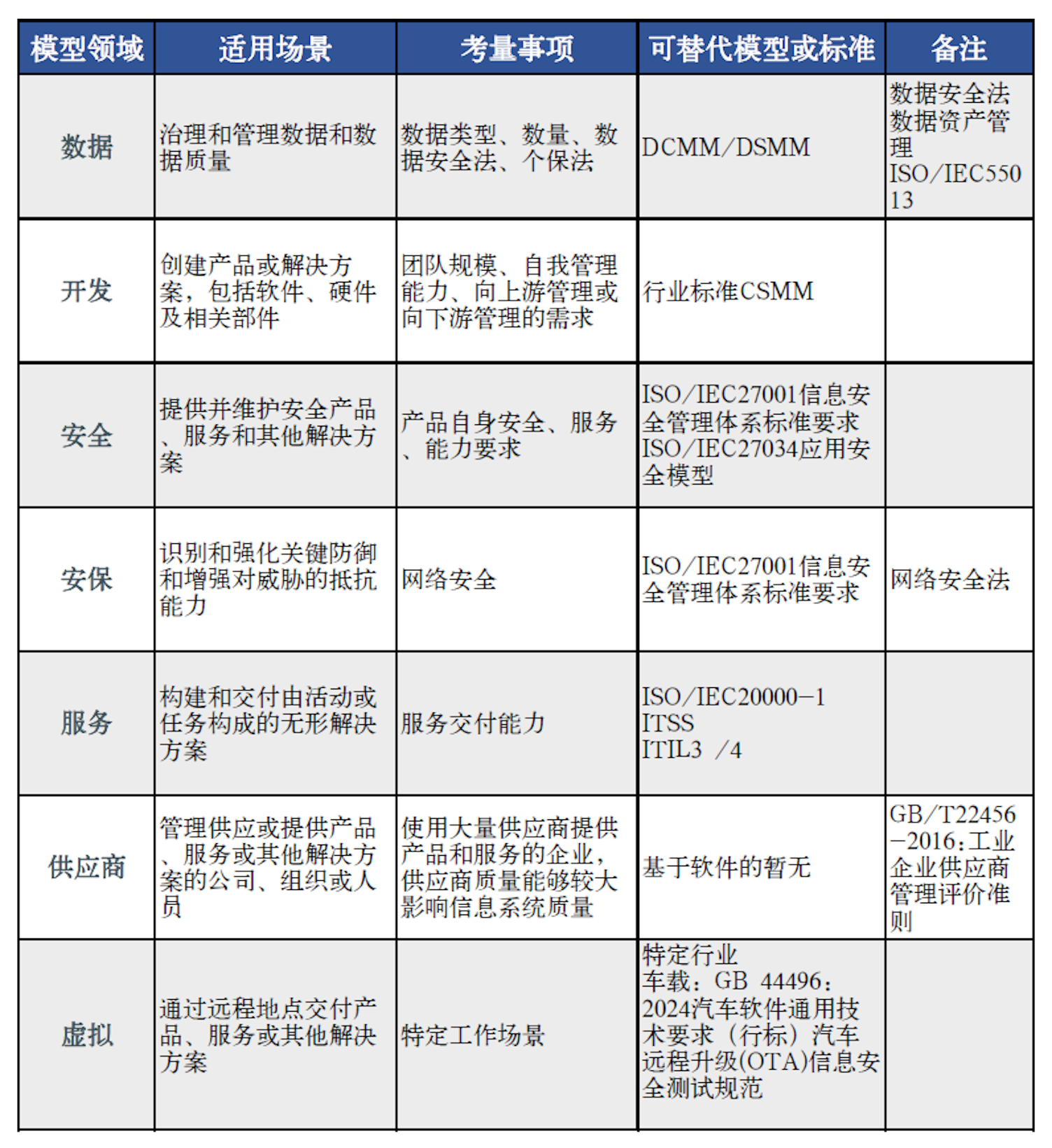
- 数据:治理和管理数据和数据质量(3.0 新增)
- 开发:创建产品或解决方案,包括软件、硬件及相关部件
- 人员:开发、保持及赋能人力以达成目标(3.0 新增)
- 安全:提供并维护安全产品、服务和其他解决方案
- 安保:识别和强化关键防御和增强对威胁的抵抗能力
- 服务:构建和交付由活动或任务构成的无形解决方案
- 供应商:管理供应或提供产品、服务或其他解决方案的公司、组织或人员
- 虚拟:通过远程地点交付产品、服务或其他解决方案(3.0 新增)
抛开投标因素,从原则上讲,CMMI对于任何一家企业而言都不是必需的。然而,尽管在众多第三方背书的资质中,CMMI的评估费用一直处于较高水平,但它仍然持续受到企业的青睐。
在同类资格背书中,CMMI因其独特性和不可替代性而占据优势。它不仅能切实带来管理的提升,而且其模型虽然汇聚了最佳实践集,不会全部适用所有的企业。但企业一定能从CMMI实施过程获得提升,只要您的企业适合这个模型,并选择对了实施的办法。
如何判断企业是否适合CMMI 全部或某一特定的模型,下图是一个关于CMMI当前8个模型中较为常用的几种的介绍,包括它们的适用场景以及可替代产品的说明,可作为您的参考依据:

模型裁剪原则
如果您决定使用CMMI 提升管理能力和产品质量,那么在选择适用的模型和活动时,建议您考量如下原则:
• 优先原则
• 适度原则
• 螺旋上升原则
• 鼓励先行原则
• 拥抱变化原则
近期我们会持续更新相关内容,敬请关注后续的分享。
下期预告
专家解读 | 一文读懂CMMI能力成熟度模型(下)
专家解读 | 一文读懂CMMI能力成熟度模型的常见问题及误区澄清(答疑篇)
16th Floor, Block A, No.73 Fucheng Road, Century Yuhui Mansion,
北京, Haidian District, 中国大陆



